Buka 24 JamHari Libur Tetap BukaAmbulan Emergency 1500718Layanan Lain (031) 8284505Jl. Achmad Yani No.2-4, WonokromoSurabaya, Jawa Timur 60243
KEP RSI A. Yani
Selamat Datang di KEP RS Islam Surabaya A.Yani
KEP (Komisi Etik Penelitian) RS Islam Surabaya berperan sebagai penjaga gerbang untuk memastikan bahwa penelitian dilakukan secara bertanggung jawab dan etis, sehingga memberikan manfaat bagi masyarakat tanpa merugikan siapa pun.
VISI MISI
KEP RUMAH SAKIT ISLAM SURABAYA A.YANI
VISI KEP RUMAH SAKIT ISLAM SURABAYA A.YANI
Menjadi komite etik penelitian terdepan dalam menjaga integritas, kualitas, dan etika penelitian kesehatan yang berlandaskan nilai-nilai Islam untuk kesejahteraan umat.
MISI KEP RUMAH SAKIT ISLAM SURABAYA A.YANI
1. Menjaga Kepatuhan Terhadap Standar Etika Penelitian
3. Meningkatkan Kesadaran Etika Penelitian
5. Menjaga Nilai-Nilai Islam Dalam Penelitian
2. Mendorong Penelitian Berkualitas Tinggi
4. Memfasilitasi Proses Review Yang Transparan
MOTTO KEP
“Integritas dan Etika untuk Kesehatan yang Lebih Baik“
STRUKTUR ORGANISASI KEP
RUMAH SAKIT ISLAM SURABAYA A.YANI
ANGGOTA TIM INTI KEP
RUMAH SAKIT ISLAM SURABAYA A.YANI
ANGGOTA TIM PENELAAH KEP
RUMAH SAKIT ISLAM SURABAYA – A.YANI
Dr. dr. Libriansyah, Sp.PD., MM., K-EMD., FINASIM
dr. Edi Suyanto, Sp.F., S.H., MH.Kes.
dr. ANDI ROESBIANTORO,Sp.THT-KL
dr. MERY SUSANTRI, Sp.A
dr. HARTATIEK NILA, Sp.OG
dr. WIDAYANTI, M.Kes
dr. NATHALYA DWI KARTIKA SARI, Sp.PK
dr. INDAH PURNAMASARI, Sp.DV,M.Ked.Klin
TATA MAHYUVI, S.Kep., Ns., M.Tr.Kep
YULY SUKMAWATI, S.Kep.Ns
EMI NUR MUSLIMAH, A.Md.Gz
AYU AGUSTINA SOEKAMTO, S.Kep.Ns
SITI ROCHIMAH, S.Kep., Ns
FIATUL ISTIQOOMAH A’DHOM, A.Md.Keb
VIVI NOVIA SETIANINGRUM, A.Md.AM
Apt. DEWANTI WARDHANI, S.Farm
ARTA DEWI NURANI HASAN, S.Tr.Kes
SILIA KUSWENDINI, A.Md.Fis
SULISTYORINI. S.Kep.Ns, M.Tr.Kep
AINUN MUFIDAH, S.ST
BUDHI SETIANTO, ST. M.Kes
RENI MULIA NINGSIH, S.Ak
DESSY MULYAWATI, A.Md.PK
AHMAD EMIL KHOIRI, S.Pd
KUSUMAYANTI, A.Md.KL
RACHMARIZQINA MARDHOTILLAH, ST, MMT
EVA ZULVA NURRAHMI, ST
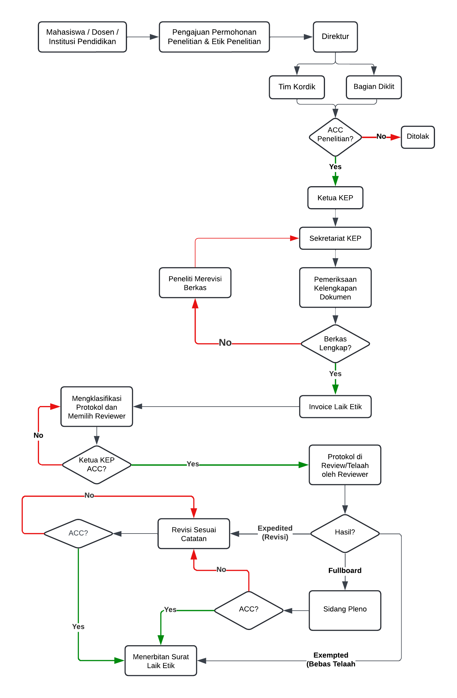
ALUR PERMOHONAN ETIK KEP
RUMAH SAKIT ISLAM SURABAYA A.YANI
Kesembuhan datang dari Allah, keselamatan dan kepuasan pasien tanggung jawab kami